
企業面臨著將人工智能融入其產品的壓力。當為此考慮大型語言模型 (LLM)時,選擇通常歸結為開源與閉源選項。
LLM 是先進的機器學習模型,旨在根據給定的提示理解和生成類似人類的文本。本指南將幫助您權衡開源和閉源 LLM 的優缺點。它涵蓋了可用性、成本、知識產權、安全措施等。此外,您還將了解這兩個領域的當前形勢、道德考量以及主要的開源 LLM。
鑒于該領域的許可和技術兼容性的快速發展,在最終做出決定之前咨詢技術和法律專家至關重要。
一、大型語言模型的現狀
Databricks、斯坦福和德國非營利組織 LAION等組織正在努力使 LLM 的獲取變得民主化,與 ChatGPT 等專有模型形成鮮明對比。這一努力引發了關于人工智能模型是否應該免費提供或受版權保護的爭論,引發了對開源 LLM 的道德和安全擔憂。
GPT-4的發布加劇了開源爭論,其中包括一份技術報告,但隱瞞了模型架構、硬件或訓練方法的細節。批評者認為,這種缺乏透明度的做法給人一種開放的假象。OpenAI 曾經是開源的倡導者,但現在卻以安全問題為由,拒絕公開模型。
開源 AI 為 AI 的發展做出了巨大貢獻,許多流行的 LLM 都是基于 Transformers 等開源架構構建的。然而,公司轉向專有商業模式引發了人們對透明度和可訪問性的擔憂,從而增加了開源替代方案的受歡迎程度。
未來的生態系統可能會提供多種選擇,開放程度各不相同,以達到適當的平衡。開源模型支持的研究至關重要,盡管較小的開源 LLM(如 Vicuna)可能不如 ChatGPT 等針對特定應用的專有解決方案那么先進。
二、開源 LLM 和 AI 模型
開源 LLM 是具有可公開訪問源代碼的語言模型,任何人都可以自由使用、修改和分發。這些模型促進了協作、透明度和社區參與。開發人員、研究人員和愛好者可以積極為其開發、增強和定制做出貢獻。它們的開源性質促進了更大的創新、知識共享和集體進步。

三、閉源 LLM 和 AI 模型
閉源 LLM 是源代碼不對外公開的語言模型。這些模型由組織或公司開發和維護,屬于專有,不對公眾開放。閉源 LLM 通常以商業產品的形式提供,使用閉源 LLM 往往需要許可證或訂閱。閉源 LLM 的架構、訓練數據和算法的細節通常不對外公開。

四、開源與閉源之爭
深度學習架構(尤其是 Transformer)的進步,以及 Google Books 和 Common Crawl 等海量數據集的出現,推動了大型語言模型 (LLM) 的重大進步。到 2018 年,OpenAI 的生成式預訓練 Transformer (GPT-2) 展示了令人印象深刻的文本生成能力,引起了廣泛關注。由于 GPT-2 的公開發布和功能,它通常被認為是 LLM 開發的一個里程碑。
然而,GPT-2 并非完全開源。OpenAI 出于對潛在濫用的擔憂,選擇了受控發布,這引發了關于 LLM 開發中開源與閉源方法優劣的爭論。
五、LLM 是開源的還是閉源的有關系嗎?
是的,因為 LLM 的授課方式(無論是開放式還是封閉式)都會影響以下三個關鍵因素:
創新速度與定制
可達性和費用
數據安全
這些因素影響哪種模式最適合您的業務。
讓我們詳細探討每一個,以及它們在開源和閉源模型之間的區別。
1. 創新速度與定制化
開源 LLM 允許更大程度的定制,并具有更快創新的潛力。
開源大型語言模型
定制:公司可以定制和微調模型以滿足他們的需求。
快速創新:開放訪問使企業能夠快速創新,將技術與其他系統集成,而無需等待供應商更新。
社區支持:開發人員分享進步,加速創新進程。
閉源大型語言模型
有限的定制:定制選項通常受到限制。
先進的解決方案:利用大量資源開發,提供尖端的性能或獨特的功能。
供應商依賴:由于依賴供應商更新,創新可能會變得更慢。
2. 可達性和成本
開源和閉源模型的成本和可訪問性各不相同。
例如,ChatGPT-4(閉源)每百萬個代幣輸入的成本約為 10 美元,每百萬個代幣輸出的成本約為 30 美元,而 Llama-3-70-B(開源)每百萬個代幣輸入的成本約為 60 美分,每百萬個代幣輸出的成本約為 70 美分,這使其成本大約便宜 10 倍,而性能差異卻很小。
開源大型語言模型
降低成本: Llama-3-70-B 等型號可顯著節省成本。
廣泛的可訪問性:較低的成本使更多開發人員可以使用先進的AI功能。
定制投資:開發人員可能需要在定制和維護方面進行投資。
閉源大型語言模型
許可費用:通常伴隨著更高的成本,包括更新和支持的持續費用。
支持服務:這些費用可能由供應商提供的支持和維護來證明是合理的,以確保有效性和安全性。
3.數據安全
如果數據安全是首要任務,那么最好使用開源 LLM 或基礎設施內自建的閉源模型。
開源大型語言模型
增強控制:在私有云上部署可以更好地控制安全措施和數據隱私。
定制安全:組織可以實施定制的安全協議。
透明度:允許進行徹底的審計和持續的安全改進。
閉源大型語言模型
供應商管理的安全性:為沒有大量 IT 資源的公司提供安心。
合規認證:供應商可能會提供遵守法規所需的認證。
可見性有限:公司對潛在漏洞的了解較少,必須依賴供應商提供安全更新。
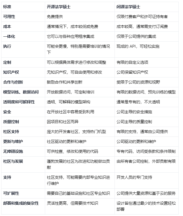
六、比較表:開源與閉源大型語言模型

七、評估開源和閉源大型語言模型 (LLM) 的商業影響
創新、可訪問性和安全性至關重要,但您還必須考慮可擴展性、成本、集成和定制,以最好地滿足您的需求。
下面,我們提供了易于閱讀的表格,以幫助您了解每種模型如何在這些因素下影響您的業務。
1.可擴展性和成本
考慮短期和長期使用 LLM。隨著您的成長,封閉模型的用例是否會變得不足?您能承擔擴展開源模型相關的成本嗎?

2. 集成與定制
評估您團隊的技術能力和定制解決方案的重要性。您的工作流程是否需要開源模型能夠提供的定制 AI 功能,或者您是否更喜歡簡化的、隨時可用的解決方案以最大限度地減少技術開銷?

八、為什么我們認為開源大型語言模型是最好的
大學在分享研究和代碼方面有著悠久的傳統,這自然也延伸到了人工智能和大型語言模型課程中。這種開放的合作精神植根于 Linux 等開源運動的成功,這些運動展示了社區驅動開發的力量。受此啟發,研究人員和開發人員已開始采用開源方法攻讀大型語言模型課程。
眾多研究團隊和獨立開發者為開源 LLM 生態系統做出了巨大貢獻。這種協作努力正在擴大可用模型的種類,例如 OpenAI GPT-J、Meta AI Llama、EleutherAI Jurassic-1 Jumbo 和 Hugging Face Transformers。一個充滿活力的開發者和公司社區不斷增強開源 LLM 格局。
這個領域發展迅速,新模型不斷開發和發布。Hugging Face Transformers 庫提供了 100 多個預訓練模型,許多獨立項目也在不斷推出新的開源 LLM。
最近的報告顯示,人們對開源大型語言模型的偏好日益增長。根據 a16z.com 數據顯示,41% 的受訪企業計劃增加對開源模型的使用,而非封閉模型。另有 41% 的企業表示,如果其性能與封閉模型相當,則會轉向開源模型,而只有 18% 的企業不打算增加對開源 LLM 的使用。

如果這些預測成立,我們可能會看到行業趨勢發生重大轉變。到 2023 年,市場將以 80%-90% 的份額由閉源模型主導,而開放模型和閉源模型之間的分布可能很快就會更加均衡。

結論
總之,在開源和閉源大型語言模型 (LLM) 之間做出選擇是一項關鍵決策,它會影響創新、成本、可擴展性、安全性和企業內部集成。開源 LLM 提供無與倫比的定制化、社區驅動的創新和成本效益,使其成為具有技術專長以發揮其潛力的組織的一個有吸引力的選擇。它們還符合學術和研究機構的協作精神,有助于實現 AI 技術的民主化。
另一方面,閉源 LLM 提供現成的解決方案,并具有強大的支持和維護,這對于尋求簡化實施和供應商管理安全性的企業來說非常有價值。雖然它們成本較高且提供有限的定制,但對于缺乏管理開源模型資源的公司來說,它們通常更容易獲得。
隨著 LLM 格局的不斷發展,開源社區和商業實體的貢獻不斷增加,未來可能會看到一個更加平衡的生態系統。開源模型的不斷發展,加上企業興趣的不斷增長,表明開源 LLM 可能會轉向更廣泛地采用,只要它們能夠滿足性能預期。最終,最佳選擇取決于公司的具體需求、技術能力和長期目標,強調在做出決定之前仔細評估和咨詢專家的重要性。